• Предмет: Алгебра
  • Автор: t27342340
  • Вопрос задан 2 года назад

ДАЮ 90 БАЛОВ помогите пж

Приложения:

Ответы

Ответ дал: madipic
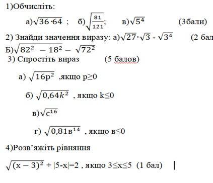
1

Ответ:

1)

a)\sqrt{36*64} = 6*8 = 48\\

b)\sqrt{81/121} =9/11

c)\sqrt{5^{4} } = 5^{2}

2)

a)\sqrt{27}*\sqrt{3}  -\sqrt{3^{4} }  = 3*\sqrt{3*3} -3^{2}  = 9 - 9 =0\\

b)\sqrt{82^{2} - 18^{2} } - \sqrt{72^{2} }  = \sqrt{6724-324} -72=80-72=8\\

3)

a)4p

b)-0.8k

c)c^{8}

d)-0.9B^{7}

4)

x-3+|5-x| = 2

x-3+5-x=2

2 = 2

Объяснение:

Вас заинтересует