• Предмет: Алгебра
  • Автор: User8484840
  • Вопрос задан 2 года назад

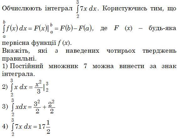
Обчислюють інтеграл
Вкажіть, які правильні з наведених чотирьох тверджень (декілька).
50 БАЛІВ

Приложения:

Ответы

Ответ дал: MizoriesKun
1

Смотри.....................

Приложения:

User8484840: Можете ще з цим допомогти?Будь-ласка! https://znanija.com/task/51754639
Вас заинтересует