• Предмет: Алгебра
  • Автор: sevcenkozahar332
  • Вопрос задан 2 года назад

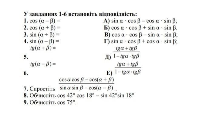
Самостійна робота. Тригонометричні формули додавання

Приложения:

Ответы

Ответ дал: NNNLLL54
1

Ответ:

Формулы сложения :  1 - Б , 2 - В , 3 - Г , 4 - А , 5 - Е , 6 - Д .  

\bf 7)\ \ \dfrac{cos\alpha \, cos\beta -cos(\alpha +\beta )}{sin\alpha \, sin\beta -cos(\alpha -\beta )}=\dfrac{cos\alpha \, cos\beta -(cos\alpha \, cos\beta -sin\alpha \, sin\beta )}{sin\alpha \, sin\beta -(cos\alpha \, cos\beta +sin\, sin\beta )}=\\\\\\=\dfrac{sin\alpha \, sin\beta }{-cos\alpha \, cos\beta }=-tg\alpha \cdot tg\beta  

\bf 8)\ \ cos42^\circ \cdot cos18^\circ -sin42^\circ \cdot sin18^\circ =cos(42^\circ +18^\circ )=cos60^\circ =\dfrac{\sqrt3}{2}  

\bf 9)\ \ cos75^\circ =?\ \ \ \ \ \ \boxed{\bf cos2a=2cos^2a-1}\\\\cos150^\circ =cos(2\cdot 75^\circ )=2cos^275^\circ -1\ \ \ \Rightarrow \ \ \ 2cos^275^\circ =cos150^\circ +1\ ,\\\\2cos^275^\circ =cos(180^\circ -30^\circ )+1=-cos30^\circ +1=-\dfrac{\sqrt3}{2}+1=\dfrac{2-\sqrt3}{2}\ ,\\\\cos^275^\circ =\dfrac{2-\sqrt3}{4}

\bf cos75^\circ =\boxed{\bf \dfrac{\sqrt{2-\sqrt3}}{2}}=\dfrac{\sqrt{4-2\sqrt3}}{2\sqrt2}=\dfrac{\sqrt{(\sqrt3-1)^2}}{2\sqrt2}=\dfrac{\sqrt3-1}{2\sqrt2}=\boxed{\bf \dfrac{\sqrt6-\sqrt2}{4}}  

Приложения:

Аноним: ты девушка? или парень?
nohopo880: Неважно, я о помощи прошу главного мозга!)
Аноним: аа тогда ладно
Аноним: я пойду тогда
nohopo880: вперед
Аноним: ей как не прилично
Аноним: вообще-то я леди
Аноним: хм грубиян
Аноним: вообще я не тебе писала
Аноним: я написала NNNLLLS54 этому человеку написала я
Вас заинтересует