• Предмет: Алгебра
  • Автор: dasaforostana96
  • Вопрос задан 2 года назад

допоможіть будь ласка, дуже треба!!!​

Приложения:

Ответы

Ответ дал: andriy061107
0

Ответ:

5

1 - Г (6√2)

2 - Б (13)

3 - А (3√15)

4 - Д (1)

6

1 - Б (3√2)

2 - Г (5√2)

3 - Д (6)

4 - А (2√2)

Объяснение:

Ответ дал: ludmilaksenija2005
2

Объяснение:

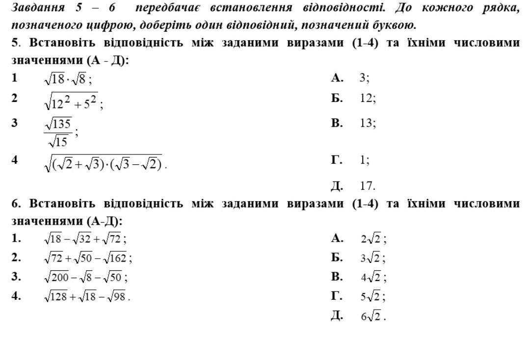
5

1. √18√8=√(9•2•4•2)=3•2•2=12

2. √(12²+5²)=√(144+25)=√169=13

3. √135/√15=√(135/15)=√9=3

4. √(√2+√3)(√2-√3)=√((√3)²-(√2)²)=

=√(3-1)=√1=1

1 —Б

2 — В

3 — А

4 — Г

6.

1. √18-√32+√72=√(9•2)-√(16•2)+√(36•2)=

=3√2-4√2+6√2=√2(3-4+6)=5√2

2. √72+√50-√162=√(36•2)+√(25•2)-

-√(81•2)=6√2+5√2-9√2=√2(6+5-9)=

=2√2

3. √200-√8-√50=√(100•2-√(4•2)-√(25•2)=

=10√2-2√2-5√2=3√2

4. √128+√18-√98=√(64•2)+√(9•2)-√(49•2)=

=8√2+3√2-7√2=4√2

1 — Г

2 — А

3 — Б

4 — В


nastymi33: помогите пожалуйста одна задача
Аноним: Здравствуйте. вы не могли бы мне помочь с алгеброй пожалуйста умоляюю
Вас заинтересует