• Предмет: Алгебра
  • Автор: vladchemp67399
  • Вопрос задан 2 года назад

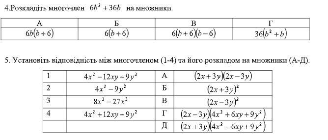
Срочно решите! Попробуйте подробно разобрать 4 задание. В 5 можно просто буквы указать. Все задания за материалом 7 класса

Приложения:

Ответы

Ответ дал: pytinxuilo
0

Ответ:

Надіюсь допомогла

Объяснение:

4. 6b²+36b=6b(b+6)

в цьому прикладі ми бачимо що у 6b² i 36b є спільний множник 6b. Виносимо його за дужки, а в дужках пишемо множники які залишились: 6b*b=6b² і 6b*6=36b, отже в першому це b, а в другому це 6.

5. 1 - В

2 - А

3 - Г

4 - Б

Ответ дал: orestsavka0202
0

Ответ:

Завдання 4-А

Завдання 5

1-В

2-А

3-Д

4-Б

Вас заинтересует