• Предмет: Физика
  • Автор: les32049
  • Вопрос задан 2 года назад

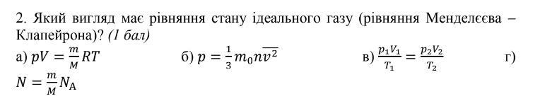
Який вигляд має рівняння стану ідеального газу (рівняння Менделєєва –
Клапейрона)?

Приложения:

Ответы

Ответ дал: IUV
3

Відповідь:

відповідь А

Пояснення:

Приложения:

vseznaikoo: допоможіть будь ласочка з фізикою
veronikamila65: здравствуйте, помогите пожалуйста решить задачу
vlattess: здравствуйте, помогите мне пожалуйста с физикой, задания в профиле
Мозгокошка: Доброго времени суток!Можете пожалуйста помочь с алгеброй.Задания в моем профиле.Если у Вас есть время/возможность/желание/силы,то пожалуйста помогите или хотя бы посмотрите задания.Буду благодарна Вашей помощи.В любом случае спасибо за Ваше внимание и хорошего дня
vlattess: Здравствуйте, помогите пожалуйста с лабораторной работой по физике, буду очень благодарна, там 2 части.
rubkub31: https://znanija.com/task/52183144?utm_source=android&utm_medium=share&utm_campaign=question
rubkub31: привет, можешь помочь???
CrazyLovee: Здравствуйте, можете помочь с физикой?Вопросы в профиле
Аноним: я заблокирую тебя IUV-спамер и плагиат
Вас заинтересует