• Предмет: Алгебра
  • Автор: newakaunt1321
  • Вопрос задан 2 года назад

помогите пожалуйста!!!​

Приложения:

Ответы

Ответ дал: dashulka22222
0

Объяснение:

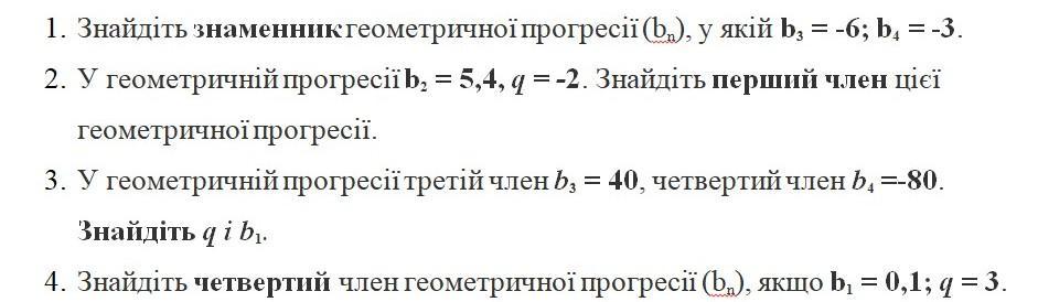
bn=b1*q^(n-1)

1. b3=-6, b4=-3, q=-3/(-6)=1/2

2. b2=5,4, q=-2, b1=b2/q, b1=5,4/(-2)=-2,7

3. b3=40, b4=-80, q=b4/b3, q=(-80)/40=-2, b3=b1*q^2, b1=b3/q^2, b1=40/(-2)^2=40/4=10

4.b1=0,1, q=3, b4=b1*q^3, b4=0,1*3^3=0,1*27=2,7

Вас заинтересует