• Предмет: Математика
  • Автор: Karpenkol
  • Вопрос задан 2 года назад

Помогите срочно с уравнениями!!! Даю по 40 балов
Самое главное - неспешите, желательно зделайте правильно
отвечайте только нормально
Если будет ответ не в тему буду банить!
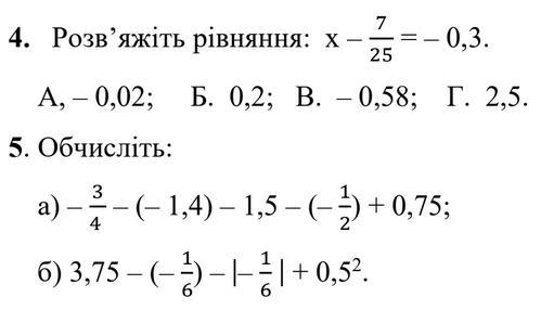
Файл прикреплён

Приложения:

Ответы

Ответ дал: iramazurk
1

Пошаговое объяснение:

4

х - 7/25 = -0,3

х - 0,28 = -0,3

х = -0,3 + 0,28

х = -0,02 (А)

5

а

-3/4 - (-1,4) - 1,5 - (-1/2) + 0,75 =

-3/4 + 1,4 - 1,5 + 1/2 + 0,75 =

-0,75 + 1,4 - 1,5 + 0,5 + 0,75 = 0,4

б

3,75 - (-1/6) - |-1/6| + 0,5² =

3,75 + 1/6 - 1/6 + 0,25 =

(3,75 + 0,25) + (1/6 - 1/6) =

4 + 0 = 4


Karpenkol: Огромное спасибо!!!
Karpenkol: А почему в пятом без ответов? Или ето так надо?
iramazurk: Ответы выделены чёрным цветом
Karpenkol: понятно
Karpenkol: мне просто надо чтоби било разписано
iramazurk: Тут не то что расписано подробно, тут вообще разжёвано. Что не понятно? Уже подробней не куда
Karpenkol: ок
Вас заинтересует