• Предмет: Информатика
  • Автор: kotenkoyarik179
  • Вопрос задан 2 года назад

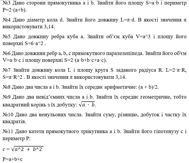
Розв'язати задачу №6 з прикріпленого файлу з кодом розв'язання мова паскаль

Приложения:

anuapolina08: Мова програмування?

Ответы

Ответ дал: anuapolina08
1

Відповідь:

6. Текст програми на мові програмування Pascal(результат виконання програми на фото):

program parallelepiped;

var

 a, b, c, V, S: real;

begin

 writeln('Введіть довжини ребер прямокутного паралелепіпеда:');

 readln(a, b, c);

 V := a*b*c;

 S := 2*(a*b + b*c + a*c);

 writeln('Об''єм паралелепіпеда = ', V:0:2);

 writeln('Площа поверхні паралелепіпеда = ', S:0:2);

 readln;

end.

Приложения:

anuapolina08: Готово
anuapolina08: Ви тут?
kotenkoyarik179: лучший
Вас заинтересует