• Предмет: Информатика
  • Автор: kotenkoyarik179
  • Вопрос задан 2 года назад

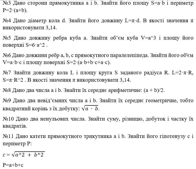
Розв'язати задачі №4 і 7 з прикріпленого файлу. Код розв'язання мова паскаль

Приложения:

anuapolina08: Яка мова програмування? Ви забули її вказати
kotenkoyarik179: паскаль
anuapolina08: додайте це до опису завдання, бо в іншому випадку його видалять за неповне завдання
kotenkoyarik179: я добавив до опису завдання
anuapolina08: Готово
kotenkoyarik179: спасибо
anuapolina08: будь ласка

Ответы

Ответ дал: anuapolina08
1

Відповідь:

Завдання 4:

Текст програми на мові Pascal(результат на фото):

Program circle;

uses crt;

var

d, L, pi: real;

begin

clrscr;

write('Введіть діаметр кола: ');

readln(d);

pi := 3.14;

L := d * pi;

writeln('Довжина кола = ', L:0:2);

readln;

end.

Завдання 7:

Текст програми на мові Pascal(результат на фото):

Program circle;

uses crt;

var

R, L, S, pi: real;

begin

clrscr;

write('Введіть радіус кола: ');

readln(R);

pi := 3.14;

L := 2 * pi * R;

S := pi * R * R;

writeln('Довжина кола = ', L:0:2);

writeln('Площа круга = ', S:0:2);

readln;

end.

Приложения:

anuapolina08: Готово
Вас заинтересует