• Предмет: Алгебра
  • Автор: Strawberry345
  • Вопрос задан 2 года назад

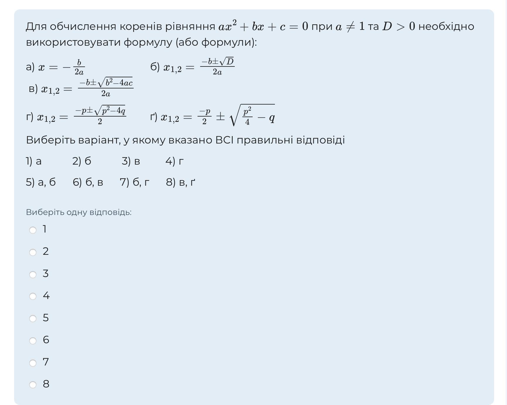
помогите пожалуйста, задание на фото.

Приложения:

Ответы

Ответ дал: zhalyn5478
1

Ответ:

Ну это норм или нез и 7 класс

Приложения:

Strawberry345: это восьмой класс, но спасибо)
zhalyn5478: Могу вам дать имя калькулятора который для таких
zhalyn5478: Я*
zhalyn5478: Photomath-вот
Strawberry345: о, благодарю)
Вас заинтересует