• Предмет: Алгебра
  • Автор: ezzamarria
  • Вопрос задан 2 года назад

Найти производную:...

Приложения:

Ответы

Ответ дал: Alnadya
1

Решение.

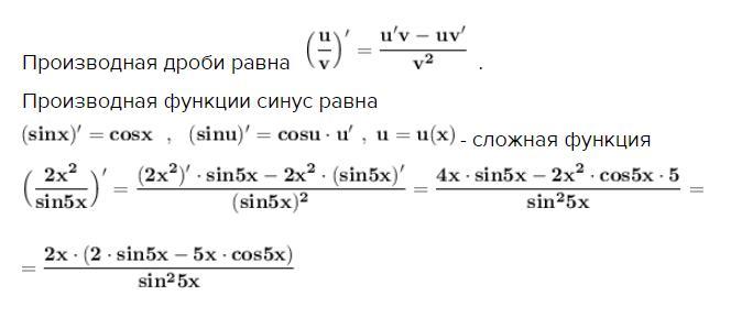
Производная дроби равна   \bf \Big(\dfrac{u}{v}\Big)'=\dfrac{u'v-uv'}{v^2}  .

Производная функции синус равна  

\bf (sinx)'=cosx\ \ ,\ \ (sinu)'=cosu\cdot u'\ ,\ u=u(x) - сложная функция

\bf \Big(\dfrac{2x^2}{sin5x}\Big)'=\dfrac{(2x^2)'\cdot sin5x-2x^2\cdot (sin5x)'}{(sin5x)^2}=\dfrac{4x\cdot sin5x-2x^2\cdot cos5x\cdot 5}{sin^25x}=\\\\\\=\dfrac{2x\cdot (2\cdot sin5x-5x\cdot cos5x)}{sin^25x}

Приложения:
Вас заинтересует