• Предмет: Геометрия
  • Автор: artemgutsul123
  • Вопрос задан 2 года назад

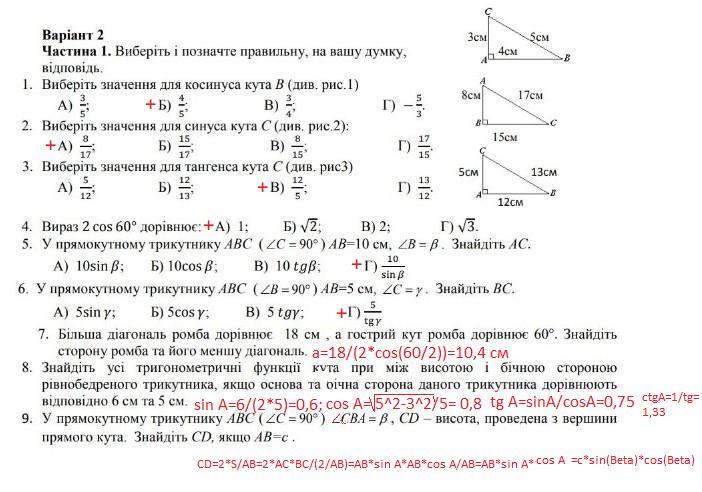
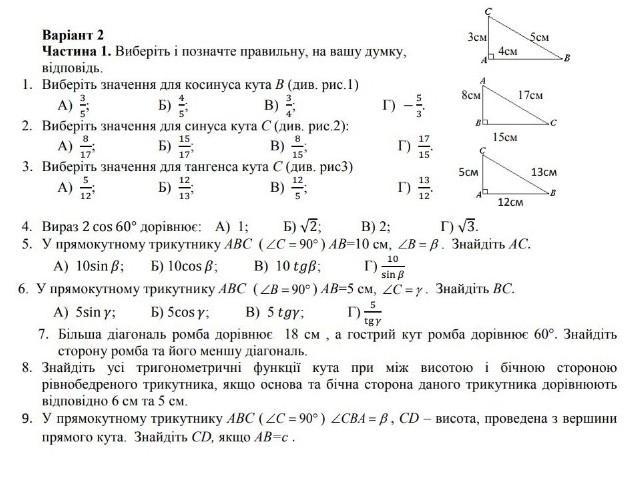
Помогите пожалуйста все это решить.

Приложения:

Ответы

Ответ дал: lvv9136
1

Ответ:

cм фото

Объяснение:

Приложения:

artemgutsul123: спасибо
Вас заинтересует