• Предмет: Алгебра
  • Автор: yana12332195
  • Вопрос задан 2 года назад

7 класс! Алгебра ! ответ либо на листке либо на ноуте с рисунками ! задание на фото

Приложения:

Ответы

Ответ дал: ludmilaksenija2005
1

Объяснение:

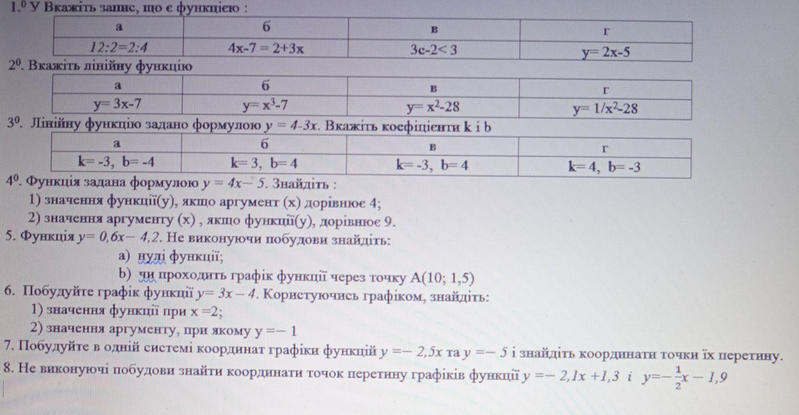
1. — Г

2. — а

3.— в

4.

у=4х-5

1) х=4 ; у=4•4-5=11

2) у=9 ; 9=4х-5

4х=9+5

4х=14

х=3,5

5.

а)

у=0,6х-4,2

у=0 ; 0=0,6х-4,2

0,6х=4,2

х=7

б)

А(10;1,5)

1,5=0,6•10-4,2

1,5=1,8 не верно

А(10;1,5) - не подходит

6. таблица и график на фото

у=3х-4

1) х=2 ; у=2

2) у= -1 ; х= 1

7. на фото

у= -2,5х

таблица:

х 0 2

у 0 -5

у= -5

точка пересечения (2; -5)

8.

у= -2,1х+1,3

у= -1/2х-1,9

-2,1х+1,3= -1/2х-1,9

-2,1х+1,3= -0,5х-1,9

-2,1х+0,5х= -1,9-1,3

-1,6х= -3,2

х=2

у= -2,1•2+1,3

у= -4,2+1,3

у= -2,9

точка пересечения (2; -2,9)

Приложения:

yana12332195: это 7 класса?
yana12332195: СПАСИБО!!!!!11
yana12332195: к какому заданию графики?
ludmilaksenija2005: 6 первый график с таблицей ; 7 второй график
yana12332195: чел,ты лучший спасибо тебе !!! поклон тебе
Вас заинтересует