• Предмет: Алгебра
  • Автор: star017024
  • Вопрос задан 2 года назад

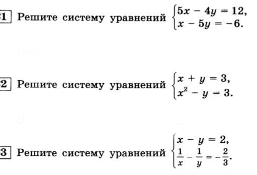
Решите систему уравнений ПОЖАЛУЙСТА!!! ОЧЕНЬ НАДО!!!!! МОЖНО ПОДРОБНОЕ РЕШЕНИЕ!!!!

Приложения:

Ответы

Ответ дал: margarashko46
1

Ответ:

Точно

Объяснение:

Приложения:

star017024: Благодарю!!!
Вас заинтересует