• Предмет: Алгебра
  • Автор: greefrayer
  • Вопрос задан 2 года назад

пожалуйста помогите сделать алгебру

Приложения:

Ответы

Ответ дал: sangers1959
1

Объяснение:

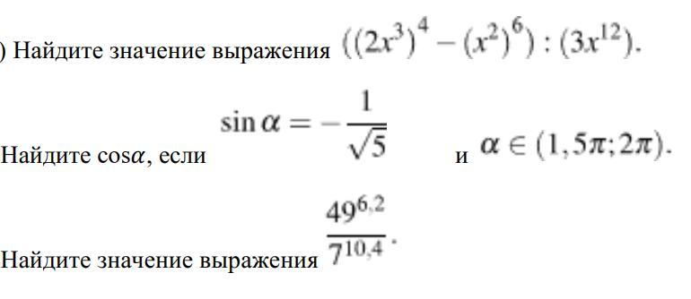
1)

\displaystyle\\((2x^3)^4-(x^2)^6):(3^{12})=(2^4*x^{3*4}-x^{12}):(3x^2)=\\\\=(16x^{12}-x^{12}):(3x^{12})=\frac{15x^{12}}{3x^{12}} =5.

2)

\displaystyle\\sin\alpha =-\frac{1}{\sqrt{5} } \ \ \ \ \ \ \alpha \in(1,5\pi ;2\pi )\ \ \ \ \ \ cos\alpha =?\\\\sin^2\alpha +cos^2\alpha =1\\\\cos^2\alpha =1-sin^2\alpha =1-(-\frac{1}{\sqrt{5} })^2=1-\frac{1}{5} =\frac{1*5-1}{5} =\frac{4}{5}.\\\\ cos\alpha =б\sqrt{\frac{4}{5} } =б\frac{2}{\sqrt{5} } .\\\\\alpha \in(1,5\pi ;2\pi )\ \ \ \ \ \ \Rightarrow\\\\cos\alpha =\frac{2}{\sqrt{5} }.

3)

\displaystyle\\\frac{49^{6,2}}{7^{10,4}}= \frac{(7^2)^{6,2}}{7^{10,4}}=\frac{7^{2*6,2}}{7^{10,4}}=\frac{7^{12,4}}{7^{10,4}}=7^{12,4-10,4}=7^2=49.


mopkey18: можете помочь
Вас заинтересует