• Предмет: Информатика
  • Автор: xjdjdjdjdhdjdjd
  • Вопрос задан 2 года назад

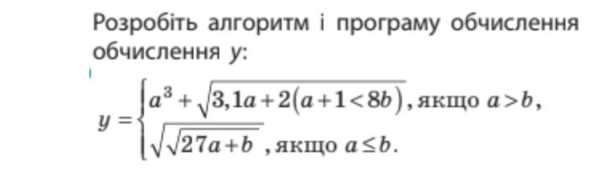
Python. 8 клас чек скрин даю багато балів!​

Приложения:

Ответы

Ответ дал: lozromanik
0

Відповідь:

def input_var(s):

while True:

 try:

  var = float(input(s))

  return var

 except ValueError:

  print("Введено нечислове значення. Будь ласка, повторіть ввід.")

def first(a,b):

return a**3+(3.1*a+2*((a+1)<(8*b)))**0.5

def second(a,b):

return ((27*a+b)**0.5)**0.5

if __name__ == '__main__':

a = input_var("Введіть число a:")

b = input_var("Введіть число b:")

res = 0

if a>b:

 res = first(a,b)

else:

 res = second(a,b)

print(f"Результат = {res}")

Вас заинтересует