• Предмет: Физика
  • Автор: andrijnaumenko9
  • Вопрос задан 2 года назад

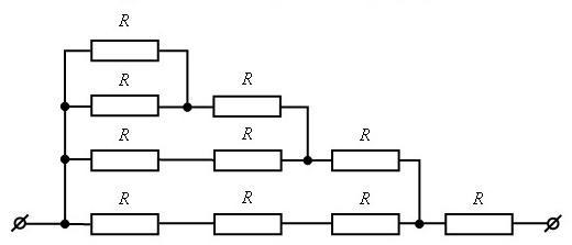
Обчисліть опір ділянки кола, зображеного на рисунку, якщо R = 2 Ом.

Приложения:

Ответы

Ответ дал: okuntuskancik
1

Ответ:всё на фото

Объяснение:

Приложения:
Вас заинтересует