Ответы
Ответ дал:
1
Ответ:
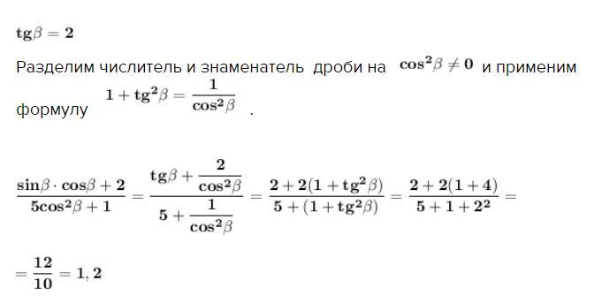
Разделим числитель и знаменатель дроби на и применим формулу
.
Приложения:

DzikiMashafox:
спасибо, но уже поздно
Вас заинтересует
1 год назад
1 год назад
1 год назад
1 год назад
3 года назад
3 года назад