• Предмет: Геометрия
  • Автор: 4f2jq52shp
  • Вопрос задан 2 года назад

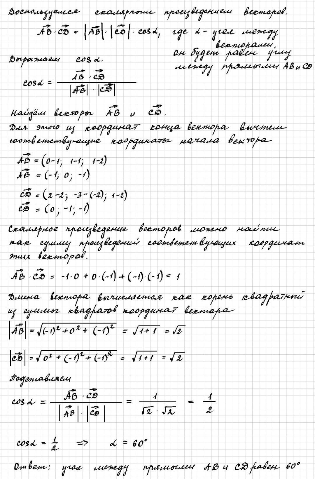
Найдите угол между прямыми ав и сд если а(1.12) в(0,1,1) с (2,-2,2) и д(2,-3,1)

Ответы

Ответ дал: EnniAckerman
0

Ответ:

решение в прикреплённом файле

Приложения:
Ответ дал: sanjar010206
0

Ответ:

(1,12)

(2.-2.2)

Объяснение:

Вот ответ наверно помогла

Вас заинтересует