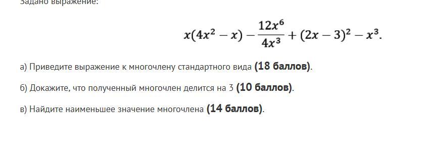
задано выражение!
x(4x2 -12x6 4x3 + (2x - 3)2 - x3
a) Приведите выражение к многочлену стандартного вида (18 баллов).
б) Докажите, что полученный многочлен делится на 3 (10 баллов).
в) Найдите наименьшее значение многочлена (14 баллов).
Приложения:
Ответы
Ответ дал:
3
а) Приведем выражение к многочлену стандартного вида, объединив все одночлены с соответствующими степенями переменной x:
4x^2 - 12x^6 + 4x^3 + (2x - 3)^2 - x^3 =
= -12x^6 + 4x^3 - x^3 + 4x^2 + 4(x - 3/2)^2 =
= -12x^6 + 3x^3 + 4x^2 + 4(x - 3/2)^2
Таким образом, многочлен стандартного вида имеет вид -12x^6 + 3x^3 + 4x^2 + 4(x - 3/2)^2.
б) Для того, чтобы доказать, что полученный многочлен делится на 3, достаточно показать, что каждый его коэффициент кратен 3. Проверим это:
коэффициент при x^6 равен -12, что кратно 3;
коэффициент при x^3 равен 3, что кратно 3;
коэффициент при x^2 равен 4, что не кратно 3;
свободный член равен 4(3/2)^2 = 9, что не кратно 3.
Таким образом, многочлен не делится на 3.
в) Чтобы найти наименьшее значение многочлена, найдем его минимум. Для этого продифференцируем многочлен и приравняем его производную к нулю:
-72x^5 + 9x^2 + 8x = 0
Вынесем x за скобки:
x(-72x^4 + 9x + 8) = 0
Один из корней уравнения x = 0. Для нахождения остальных корней воспользуемся формулой для решения уравнения четвертой степени. Обозначим u = x^2:
-72u^2 + 9u + 8 = 0
D = 9^2 - 4 * (-72) * 8 = 6561
u1,2 = ( -9 +/- sqrt(D) ) / (2 * (-72)) = (9 +/- sqrt(D)) / 144
x1,2 = +/- sqrt(u1,2)
Таким образом, минимальное значение многочлена достигается в одной из точек x = 0, x = sqrt((9 + sqrt(6561)) / 144) или x = -sqrt((9 + sqrt(6561)) / 144). Чтобы найти это значение, подставим эти точки в выражение для многочлена и выберем наименьшее:
-12 * 0^6 + 3 * 0^3 + 4 * 0^2 + 4(0 - 3/2)^2 = 18
Не уверен то что С) правильно, остальное вроде как )
4x^2 - 12x^6 + 4x^3 + (2x - 3)^2 - x^3 =
= -12x^6 + 4x^3 - x^3 + 4x^2 + 4(x - 3/2)^2 =
= -12x^6 + 3x^3 + 4x^2 + 4(x - 3/2)^2
Таким образом, многочлен стандартного вида имеет вид -12x^6 + 3x^3 + 4x^2 + 4(x - 3/2)^2.
б) Для того, чтобы доказать, что полученный многочлен делится на 3, достаточно показать, что каждый его коэффициент кратен 3. Проверим это:
коэффициент при x^6 равен -12, что кратно 3;
коэффициент при x^3 равен 3, что кратно 3;
коэффициент при x^2 равен 4, что не кратно 3;
свободный член равен 4(3/2)^2 = 9, что не кратно 3.
Таким образом, многочлен не делится на 3.
в) Чтобы найти наименьшее значение многочлена, найдем его минимум. Для этого продифференцируем многочлен и приравняем его производную к нулю:
-72x^5 + 9x^2 + 8x = 0
Вынесем x за скобки:
x(-72x^4 + 9x + 8) = 0
Один из корней уравнения x = 0. Для нахождения остальных корней воспользуемся формулой для решения уравнения четвертой степени. Обозначим u = x^2:
-72u^2 + 9u + 8 = 0
D = 9^2 - 4 * (-72) * 8 = 6561
u1,2 = ( -9 +/- sqrt(D) ) / (2 * (-72)) = (9 +/- sqrt(D)) / 144
x1,2 = +/- sqrt(u1,2)
Таким образом, минимальное значение многочлена достигается в одной из точек x = 0, x = sqrt((9 + sqrt(6561)) / 144) или x = -sqrt((9 + sqrt(6561)) / 144). Чтобы найти это значение, подставим эти точки в выражение для многочлена и выберем наименьшее:
-12 * 0^6 + 3 * 0^3 + 4 * 0^2 + 4(0 - 3/2)^2 = 18
Не уверен то что С) правильно, остальное вроде как )
yagodenbatya:
sqrt это короче корень, просто сокращенно, я просто учусь на высшем математическом
Спасибо!) Не много не мой уровень математики, но и ладно разберусь)
Почему 9 не кратно 3?
Вас заинтересует
1 год назад
1 год назад
2 года назад
2 года назад
3 года назад
3 года назад