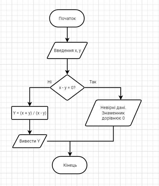
Накреслити блок-схему відрахування значення дробу (x+y)/(x-y)

Ответы

Ответ дал: vimmortal2
0

Відповідь:

Створюючи цю блок-схему, ми повинні розуміти, що на 0 ми не ділимо (це не має сенсу). Тому, якщо вираз x - y набуває значення 0, сповіщуємо про помилку.

Блок-схема створена на фото.

#SPJ1

Приложения:
Вас заинтересует