• Предмет: Математика
  • Автор: mishe4ka1
  • Вопрос задан 2 года назад

только вместо N нужно подставить число 6

Приложения:

NNNLLL54: и что надо сделать ?
NNNLLL54: что найти ?
mishe4ka1: знайдіть перфісну функцію

Ответы

Ответ дал: Alnadya
1

Решение.  

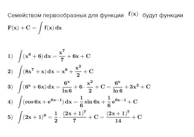
Cемейством первообразных для функции   \bf f(x)   будут функции

\bf \displaystyle F(x)+C=\int f(x)\, dx

\bf \displaystyle 1)\ \ \int (x^6+6)\, dx=\frac{x^7}{7}+6x+C\\\\2)\ \ \int (8x^7+x)\, dx=x^8+\frac{x^2}{2}+C\\\\3)\ \ \int (6^{x}+6x)\, dx=\frac{6^{x}}{ln\, 6}+6\cdot \frac{x^2}{2}+C=\frac{6^{x}}{ln\, 6}+3x^2+C\\\\4)\ \ \int (cos\, 6x+e^{6x-1})\, dx=\frac{1}{6}\, sin\, 6x+\frac{1}{6}\, e^{6x-1}+C\\\\5)\ \ \int (2x+1)^6=\frac{1}{2}\cdot \frac{(2x+1)^7}{7}+C=\frac{(2x+1)^7}{14}+C

Приложения:
Вас заинтересует