• Предмет: Информатика
  • Автор: davidkadnepr
  • Вопрос задан 2 года назад

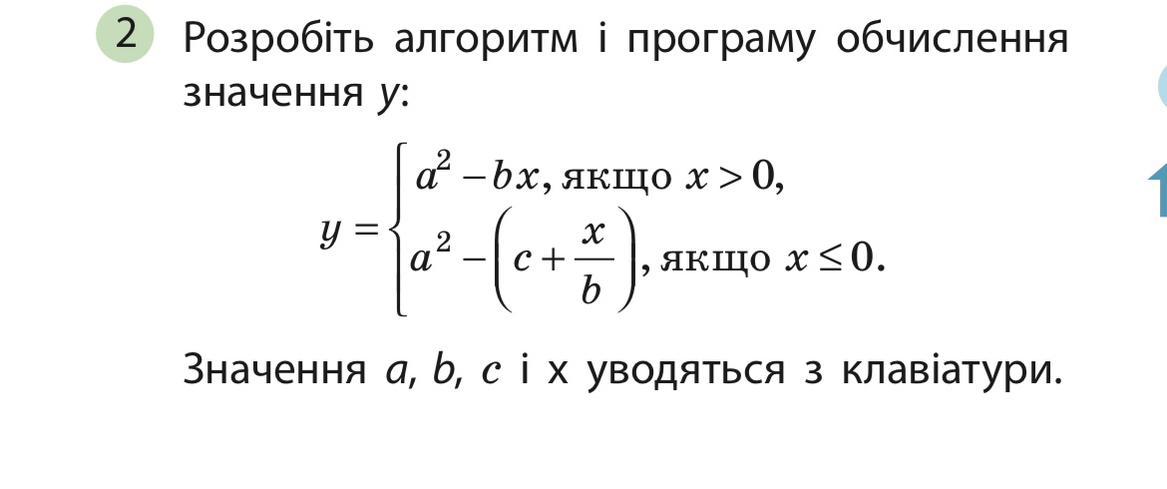
Срочно код на языке python .

Приложения:

Ответы

Ответ дал: DK404
0

Ответ:

Python:

a, b, c, x = map(float,input("Enter a, b, c and x values with spaces.\n>>     ").split())

y = a**2-b*x if x > 0 else a**2 - (c-x/b)

print("Result:",y)

Объяснение:

Надеюсь что помогла.


davidkadnepr: Зайди в тг
Вас заинтересует