• Предмет: Математика
  • Автор: hdana658
  • Вопрос задан 2 года назад

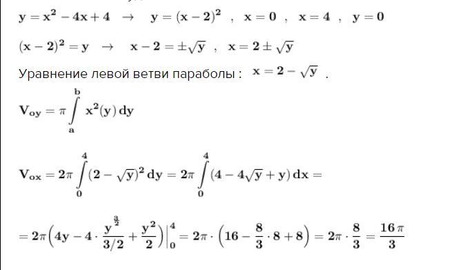
Обчислити об'єм тіла, утвореного обертанням навколо осі Oy y= x^2-4x+4, y=0, x=0, x=4

Ответы

Ответ дал: NNNLLL54
1

Ответ:

Область симметрична прямой  х=2 , поэтому можно подсчитать объём половины тела и удвоить его .

\displaystyle \bf y=x^2-4x+4\ \ \to \ \ \ y=(x-2)^2\ \ ,\ \ x=0\ \ ,\ \ x=4\ \ ,\ \ y=0\\\\(x-2)^2=y\ \ \to \ \ \ x-2=\pm \sqrt{y}\ \ ,\ \ x=2\pm \sqrt{y}

Уравнение левой ветви параболы :   \bf x=2-\sqrt{\bf y}  .

\bf \displaystyle V_{oy}=\pi \int\limits_a}^{b}\, x^2(y)\, dy\\\\\\V_{ox}=2\pi \int\limits_0^4 (2-\sqrt{y})^2\, dy=2\pi \int\limits_0^4 (4-4\sqrt{y}+y)\, dx=\\\\\\=2\pi \Big(4y-4\cdot \frac{y^{^{\frac{3}{2}}}}{3/2}+\frac{y^2}{2}\Big)\Big|_0^4=2\pi \cdot \Big(16-\frac{8}{3}\cdot 8+8\Big)=2\pi \cdot \frac{8}{3}=\frac{16\, \pi }{3}    

Приложения:
Вас заинтересует