Алгебра. Даю 100 балів. потрібно вирішити завдання з максимальним поясненням щоб було усе зрозуміло будь ласка.
з дуже детальним поясненням будь ласка
Приложения:



Аноним:
напиши свой инст,там решу
Ответы
Ответ дал:
1
Ответ:
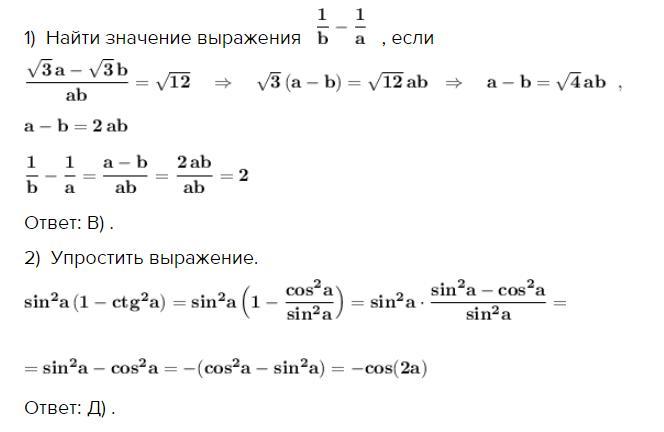
1) Найти значение выражения , если
Ответ: В) .
2) Упростить выражение.
Ответ: Д) .
3) 3 конфеты из мол. шоколада + m конфет из чёрного шоколада .
Всего (3+m) конфет .
Вероятность вытащить 1 конфету из мол. шоколада по определению
вероятности равна . По условию выполняется условие
Наименьшее целое значение m=10 .
Приложения:


Ответ дал:
1
Объяснение:
1.
1/b -1/a=(a-b)/ab
(√3•a-√3•b)/ab =√12
(√3(a-b))/ab=2√3
2√3•ab=√3(a-b) :√3
2•ab=(a-b)
(a-b)/ab=2
ответ: В
2.
sin²α•(1-ctg²α)=sin²α•(1- cos²α/sin²α)=
=sin²α•(sin²α-cos²α)/sin²α=
=sin²α-cos²α= -(соs²α-sin²α )=
= -cos2α
ответ: Д
3.
Р=n(A)/n
n(A)=3
n=3+m
P=0,25=1/4
n(A)/n<P
3/(3+m)<1/4
3+m<12
m<9, следовательно,наименьшее число конфет из черного шоколада 10.
ответ: 10
Вас заинтересует
1 год назад
1 год назад
1 год назад
3 года назад
3 года назад
8 лет назад