Ответы
Ответ дал:
0
Ответ:
0 < c < -1
Объяснение:
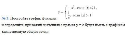
Из графика видно, что функция имеет два экстремума: минимум в точке (0, 0) и максимум в точке (1, -1).
Чтобы прямая y = c имела с графиком единственную общую точку, необходимо, чтобы c лежало между этими значениями, 0 < c < -1
это и есть ответ
by Miguel
mid / high diff
Приложения:

hderyb:
при -1
Вас заинтересует
1 год назад
1 год назад
1 год назад
3 года назад
3 года назад
8 лет назад