• Предмет: Геометрия
  • Автор: besmile
  • Вопрос задан 10 лет назад

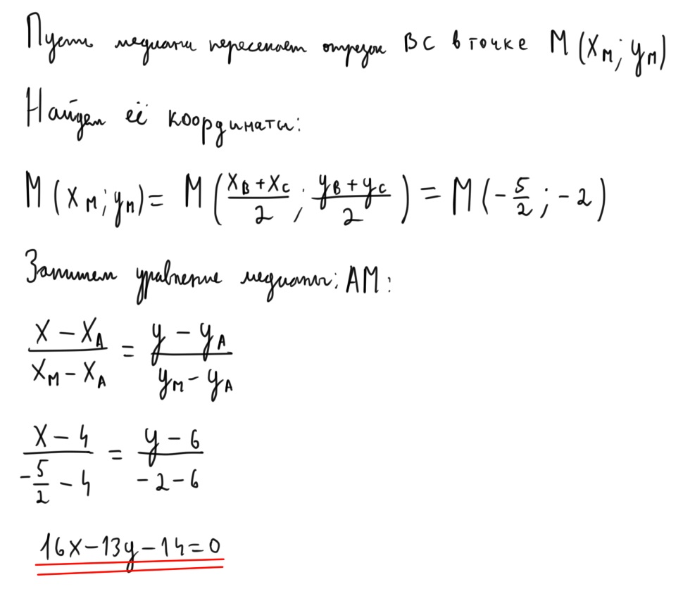
 Даны координаты вершин треугольника ABC: А (4; 6), В (-4; 0), С (-1; -4). Напишите  уравнение медианы,проведённой из вершины А.

Ответы

Ответ дал: nikolac
0
Решение на картинке.
Приложения:
Ответ дал: besmile
0
а в книге ответ 16х-13у+14=0
Ответ дал: nikolac
0
Исправил.
Ответ дал: besmile
0
спасибо,не поможете ещё с одним?
Ответ дал: nikolac
0
Ладно, давайте..
Ответ дал: besmile
0
http://znanija.com/task/5278950 вот ссылка
Вас заинтересует