• Предмет: Алгебра
  • Автор: skliurovadasha6546co
  • Вопрос задан 2 года назад

ТЕРМІНОВОООО!!!!!
Допоможіть ,будь ласка!!
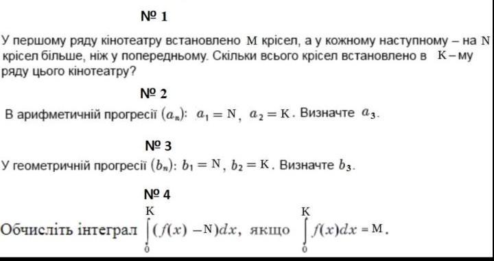
M=8 N=4 K=13​​

Приложения:

Аноним: ээээээ

Ответы

Ответ дал: NNNLLL54
1

Ответ:

1)  В 1 ряду установлено a₁=8 кресел. В каждом следующем ряду на d=4 кресла больше, чем в предыдущем . Сколько кресел в 13 ряду кинотеатра ?  Находим 13-ый член арифметической прогрессии .

1 ряд  -  8 кресел ,

2 ряд  -  12 кресел ,

3 ряд  -  16 кресел ,

.................................................................................................

13 ряд  -   \bf a_{13}=a_1+12d=8+12\cdot 4=56  кресел .  

\bf 2)\ \ a_1=4\ ,\ a_2=13\ \ \ \Rightarrow \ \ \ d=a_2-a_1=13-4=9\\\\a_3=a_2+d=13+9=22

\bf 3)\ \ b_1=4\ ,\ b_2=13\ \ \ \Rightarrow \ \ \ q=\dfrac{b_2}{b_1}=\dfrac{13}{4}=3,25\\\\b_3=b_)2\cdot q=13\cdot 3,25=42,25  

\displaystyle \bf 4)\ \ \int\limits_0^{13}\, f(x)\, dx=8\ \ \ \Rightarrow \\\\\\\int\limits_0^{13}\, (f(x)-4)\, dx=\int\limits_0^{13}\, f(x)\, dx-4\int\limits_0^{13}\, dx=8-4x\, \Big|_0^{13}=\\\\\\=8-(4\cdot 13-4\cdot 0)=8-52=-44  


skliurovadasha6546co: Дякуюююю
NNNLLL54: пожалуйста
NNNLLL54: Пожалуйста
Вас заинтересует