• Предмет: Алгебра
  • Автор: ilyushinsash
  • Вопрос задан 1 год назад

РЕШИте Пример 30 БАЛЛОВ

Приложения:

Ответы

Ответ дал: NNNLLL54
0

Ответ:

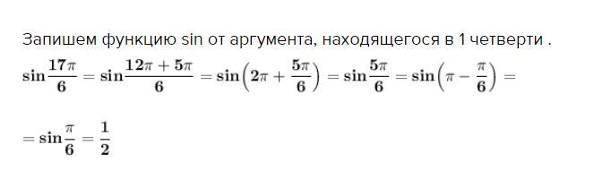
Запишем функцию sin от аргумента, находящегося в 1 четверти .

\bf sin\dfrac{17\pi }{6}=sin\dfrac{12\pi +5\pi }{6}=sin\Big(2\pi +\dfrac{5\pi }{6}\Big)=sin\dfrac{5\pi }{6}=sin\Big(\pi -\dfrac{\pi }{6}\Big)=\\\\\\=sin\dfrac{\pi }{6}=\dfrac{1}{2}  

Приложения:
Вас заинтересует