• Предмет: Алгебра
  • Автор: papa30let
  • Вопрос задан 10 лет назад

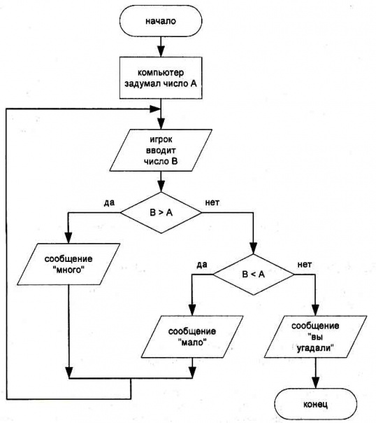
как составить блок схему

Ответы

Ответ дал: Вконтактнная
0
Блок-схема — тип схемы, который описывает процессы и алгоритмы, изображая их в виде блоков, имеющих различную форму и соединенных стрелками. Она используется для того, чтобы показать последовательность этапов выполнения работы, а также то, какие группы в ней участвуют. Чтобы составить блок-схему, используются геометрические фигуры, каждая из которых подразумевает свой тип действия и представлена в виде блочного символа. Вот основные из них.


Приложения:
Ответ дал: Вконтактнная
0
я думаю так
Вас заинтересует