• Предмет: Геометрия
  • Автор: ekaterinabragi
  • Вопрос задан 10 лет назад

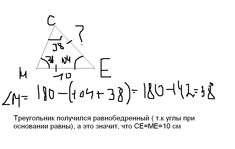
На рисунке угол МСЕ=38', угол Мес=104', МЕ=10см. Найдите ЕС

Ответы

Ответ дал: zontik24
0
Держи решение
------------------------
Сумма всех углов треугольника = 180 градусов
Приложения:
Ответ дал: ekaterinabragi
0
Спасибо большое))
Вас заинтересует