Ответы
Ответ дал:
1
Объяснение:
Ответ дал:
1
Ответ:
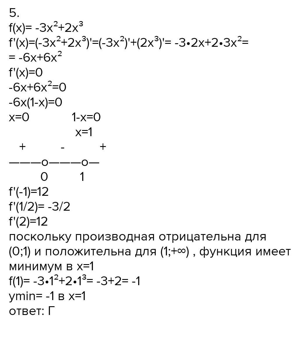
4 ; 5 на фото
Объяснение:
6.
f(x)=x-4/3x³
f'(x)=(x)’-(4/3x³)'=1-4/3•3x²=1-4x²
f'(x)=0
1-4x²=0
4x²=1
x²=1/4
x= ±1/2
f(0)=0
f(1/2)=1/3
f(1)= -1/3
наименьшее значение f(x)= -1/3
ответ: В
Приложения:


Вас заинтересует
1 год назад
1 год назад
1 год назад
1 год назад
3 года назад
3 года назад
8 лет назад
8 лет назад
https://znanija.com/task/52931519?utm_source=android&utm_medium=share&utm_campaign=question