Ответы
Ответ дал:
0
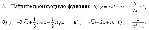
1) 7*5*x^4 + 3*4*x^3 + (5/7)*x^(-2) = 35x^4 + 12x^3 + 5/(7x^2)
2) -3/(2√x) - (sinx)/3 + 1/(2sin^2(x))
3) -3√x + 1/(2√x)
4) (x^2 - 1 - 2x^2)/(x^2 - 1)^2 = -(x^2 + 1)/(x^2 - 1)^2
2) -3/(2√x) - (sinx)/3 + 1/(2sin^2(x))
3) -3√x + 1/(2√x)
4) (x^2 - 1 - 2x^2)/(x^2 - 1)^2 = -(x^2 + 1)/(x^2 - 1)^2
Вас заинтересует
8 лет назад
11 лет назад
11 лет назад