• Предмет: Алгебра
  • Автор: Pepperr
  • Вопрос задан 2 года назад

100 баллов! Функции.

Приложения:

Ответы

Ответ дал: eldosorazaly041
0

Ответ:

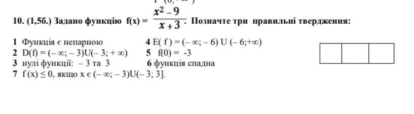
Задана функція (х) має вигляд: f(x) = x² - 9.

Перевіримо твердження:

1) Функція є непарною: Так, функція f(x) = x² - 9 не має симетрії відносно початку координат, тому є непарною.

2) Область визначення D(f): (-∞, -3) U (-3, +∞). Твердження правильне.

3) Нулі функції: Розв'язуючи рівняння x² - 9 = 0, отримуємо два значення: x = -3 та x = 3. Твердження правильне.

4) Область значень E(f): (-∞, -6) U (-6, +∞). Твердження неправильне, правильна область значень функції - (-∞, -9) U (-9, +∞).

5) f(0) = -3. Твердження правильне.

6) Функція не є спадною, оскільки має коефіцієнт при x² додатній. Твердження неправильне.

7) f(x) ≤ 0, якщо x належить (-∞, -3] U [3, +∞). Твердження неправильне, правильна умова - f(x) ≤ 0, якщо x належить (-∞, -3] U [3, ∞).

Таким чином, три правильні твердження: 2), 3) і 5).


eldosorazaly041: сподіваюся, допоміг!
Вас заинтересует