• Предмет: Математика
  • Автор: maximkovallmax
  • Вопрос задан 2 года назад

помогите, всего 3 вопроса!! даю 100 баллов!!

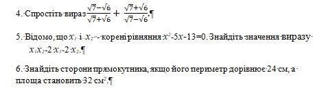
Приложения:

Ответы

Ответ дал: Firem12
1

Ответ:

Пошаговое объяснение:

1)

(√7-√6):(√7+√6) + (√7+√6):(√7-√6) = ((√7-√6)(√7-√6)):((√7+√6)(√7-√6))+((√7+√6)(√7+√6)):((√7+√6)(√7-√6))= ((√7-√6)(√7-√6)+(√7+√6)(√7+√6)): (√7)^2-(√6)^2= ((√7-√6)(√7-√6)+(√7+√6)(√7+√6)):1= (√7-√6)(√7-√6)+(√7+√6)(√7+√6)= ((√7)^2- √6*√7-√6*√7+ (√6)^2)+((√7)^2+ √6*√7+√6*√7+ (√6)^2)= (7-√42-√42+6)+(7+√42+√42+6) = 7 - 2√42+6+7+2√42+6= 26

2) (х1+х2)= 5

(х1*х2)= -13

(х1х2-2х1-2х2)= -13- 2(5-х2)-2(х2)= -13-10+2х2-2х2= -13-10= -23

3) аb= 32

(a+b)*2= 24

a=4, b=8


maximkovallmax: спасибо огромное
Вас заинтересует