• Предмет: Алгебра
  • Автор: nikitkayaroslav
  • Вопрос задан 1 год назад

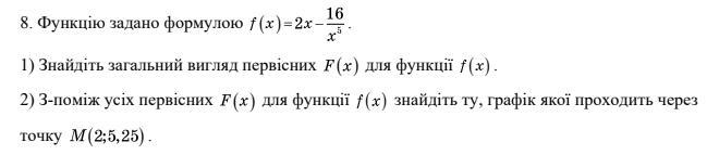
8. Функцію задано формулою

Приложения:

Ответы

Ответ дал: ludmilaiapanasenko
1

Ответ:

Объяснение: дивись відповідь и розвязування в файлі нижче.

Приложения:

nikitkayaroslav: Дякую
Вас заинтересует