• Предмет: Геометрия
  • Автор: sskam
  • Вопрос задан 2 года назад

НА ФОТО ОЧЕНЬ СРОЧНО, ДАЮ 30 БАЛЛОВ!!!

Приложения:

Ответы

Ответ дал: NNNLLL54
1

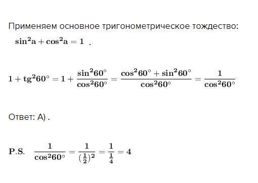
Ответ:

Применяем основное тригонометрическое тождество:

  \bf sin^2a+cos^2a=1  .

\bf 1+tg^260^\circ =1+\dfrac{sin^260^\circ }{cos^260^\circ }=\dfrac{cos^260^\circ +sin^260^\circ }{cos^260^\circ }=\dfrac{1}{cos^260^\circ }  

Ответ: А) .

\bf P.S.\ \ \ \dfrac{1}{cos^260^\circ }=\dfrac{1}{(\frac{1}{2})^2}=\dfrac{1}{\frac{1}{4}}=4

Приложения:
Вас заинтересует