• Предмет: Физика
  • Автор: lbfyfft
  • Вопрос задан 2 года назад

В балоні, місткість якого 8,31 м3, знаходиться 10 кг кисню O2 під тиском 100 кПа. Яка температура газу ?

Ответы

Ответ дал: t5818610
0

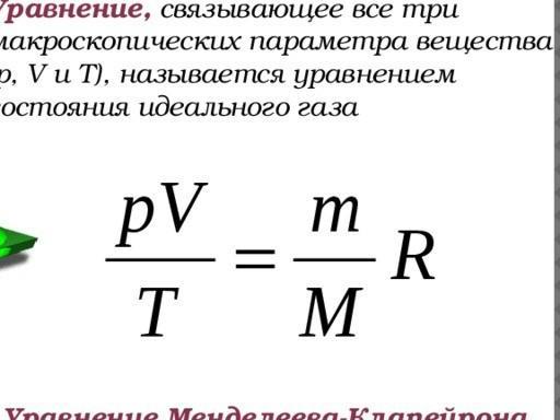
Объяснение:

вставь формулу и молекулярную массу оксигена тоже

Приложения:

t5818610: это 1-4 класс?,аххаха
t5818610: Р это постоянная
lbfyfft: можно написать дано и решение, вообще в физике 0
t5818610: подставь все данные в формулу
t5818610: скинул
t5818610: все
t5818610: норм?
Вас заинтересует