Ответы
Ответ дал:
1
Ответ:
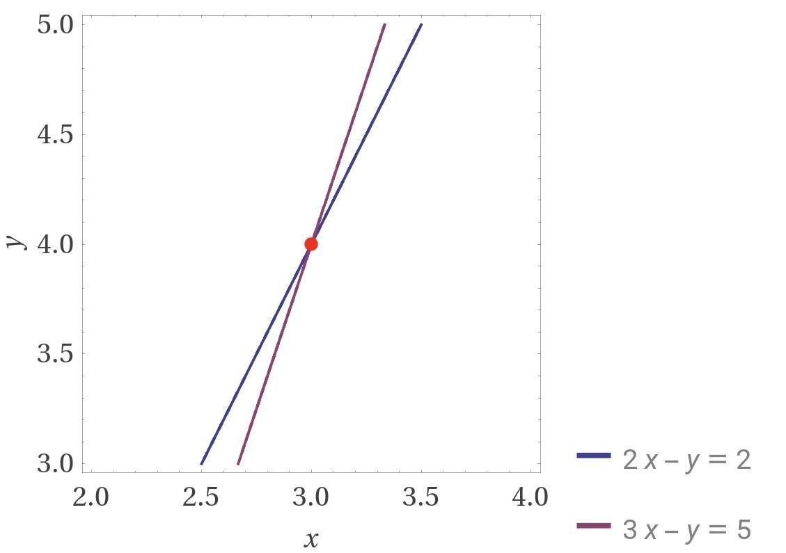
1
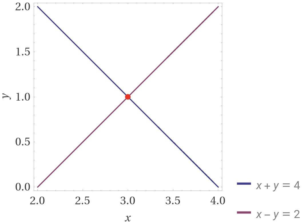
2
Приложения:


Вас заинтересует
1 год назад
1 год назад
1 год назад
2 года назад
2 года назад
8 лет назад