• Предмет: Математика
  • Автор: Alinolakuo90
  • Вопрос задан 2 года назад

СРОЧНО !
Вычислить 2 примера ( логарифмы )
примеры в изображении

Приложения:

Ответы

Ответ дал: NNNLLL54
2

Ответ:

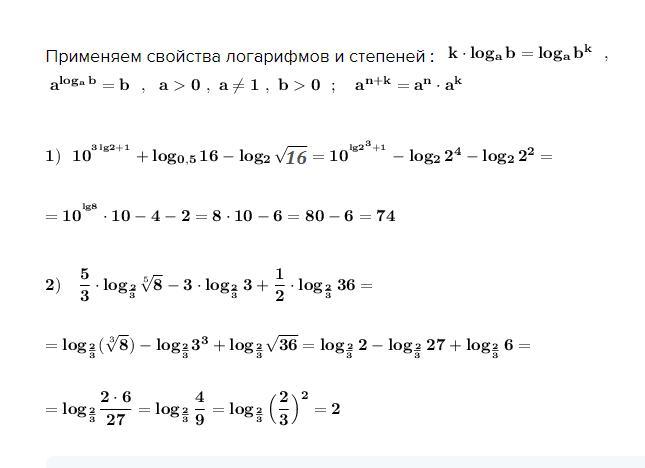
Применяем свойства логарифмов и степеней :   \bf k\cdot log_{a}\, b=log_{a}\, b^{k}\ \ ,  

 \bf a^{log_{a}\, b}=b\ \ ,\ \ a > 0\ ,\ a\ne 1\ ,\ b > 0\ \ ;\ \ \ a^{n+k}=a^{n}\cdot a^{k}  

\bf 1)\ \ 10^{^{3\, lg2+1}}+log_{0,5}\, 16-log_2\, \sqrt{16}=10^{^{lg2^3+1}}-log_2\, 2^4-log_2\, 2^2=\\\\\\=10^{^{lg8}}\cdot 10-4-2=8\cdot 10-6=80-6=74

\bf 2)\ \ \ \dfrac{5}{3}\cdot log_{\frac{2}{3}}\sqrt[5]{\bf 8}-3\cdot log_{\frac{2}{3}}\, 3+\dfrac{1}{2}\cdot log_{\frac{2}{3}}\, 36=\\\\\\=log_{\frac{2}{3}}(\sqrt[3]{\bf 8}})-log_{\frac{2}{3}}3^3+log_{\frac{2}{3}}\sqrt{36}=log_{\frac{2}{3}}\, 2-log_{\frac{2}{3}}\, 27+log_{\frac{2}{3}}\, 6=\\\\\\=log_{\frac{2}{3}}\dfrac{2\cdot 6}{27}=log_{\frac{2}{3}}\, \dfrac{4}{9}=log_{\frac{2}{3}}\, \Big(\dfrac{2}{3}\Big)^2=2

Приложения:
Ответ дал: сок111213
0

1

 {10}^{3lg(2) + 1}  +  log_{0.5}(16)  -  log_{2}( \sqrt{16} ) =   \\  = {10}^{lg(2 {}^{3}) }  \times 10 +  log_{ {2}^{ - 1} }( {2}^{4} )  -  log_{2}( {2}^{ 2} )  =  \\  =  {2}^{3}  \times 10 + ( - 4) - 2 = 80 - 4 - 2 = 74

2

 \frac{5}{3}  log_{ \frac{2}{3} }( \sqrt[5]{8} )  - 3 log_{ \frac{2}{3} }(3)  +  \frac{1}{2}  log_{ \frac{2}{3} }(36)  =  \\  =  log_{ \frac{2}{3} }(( \sqrt[5]{8}) {}^{ \frac{5}{3} }  )  -  log_{ \frac{2}{3} }( {3}^{3} )  +  log_{ \frac{2}{3} }( \sqrt{36} )  =  \\  =  log_{ \frac{2}{3} }( \sqrt[3]{2 {}^{3} } )  -  log_{ \frac{2}{3} }(27)  +  log_{ \frac{2}{3} }(6)  =  log_{ \frac{2}{3} }( \frac{2 \times 6}{27} )  =  \\  =  log_{ \frac{2}{3} }( \frac{2 \times 2}{9} )  =  log_{ \frac{2}{3} }(( \frac{2}{3} ) {}^{2} )  = 2

Вас заинтересует