• Предмет: Математика
  • Автор: YoliaTan123
  • Вопрос задан 2 года назад

ДОПОМОЖІТЬ!!!!!!!!!!!

Приложения:

bogdqnn: Для функції f(x) = 2 - 3x^2 + 2x загальний вигляд можна представити як поліном третього ступеня:
f(x) = -3x^2 + 2x + 2

Для функції f(x) = 4x + sin(3x) загальний вигляд можна записати як суму лінійної та тригонометричної функцій:
f(x) = 4x + sin(3x). но не знаю правильно я думаю чи ні

Ответы

Ответ дал: сок111213
0

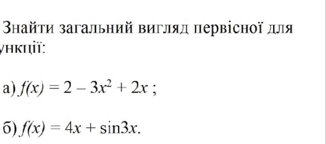
a)

f(x) = 2 - 3 {x}^{2}  + 2x \\ F(x) = 2x -  \frac{3 {x}^{2 + 1} }{2 + 1}  +  \frac{2x {}^{1 + 1} }{1 + 1}  + C = 2x -  {x}^{3}  +  {x}^{2}  + C

б)

f(x) = 4x +  \sin(3x)  \\ F(x) =  \frac{4 {x}^{1 + 1} }{1 + 1}  -  \frac{ \cos(3x) }{3}  + C = 2 {x}^{2}  -  \frac{1}{3}  \cos(3x)  + C

Вас заинтересует