Побудувати блок схему
ЗАВДАННЯ 1
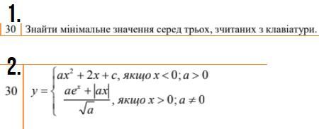
Побудувати блок-схему алгоритму згідно варіанта (скрин прикрепил).
ЗАВДАННЯ 2
Знайти значення функції, параметри якої - а,b,с та аргумент х вводяться з клавіатури. (Сделать блок-схем, скрин прикрепил).
Приложения:
Ответы
Ответ дал:
0
Изображения блок-схем прикрепил.
Задание 1, код на языке Python:
num1 = float(input("Введите первое число: "))
num2 = float(input("Введите второе число: "))
num3 = float(input("Введите третье число: "))
if num1 <= num2 and num1 <= num3:
min_num = num1
elif num2 <= num1 and num2 <= num3:
min_num = num2
else:
min_num = num3
print("Минимальное значение:", min_num)
Задание 2, код на языке Python:
x = float(input("Введите значение x: "))
a = float(input("Введите значение a: "))
c = float(input("Введите значение c: "))
if x < 0 and a > 0:
y = a * x**2 + 2 * x + c
elif x > 0 and a != 0:
import math
y = a * math.exp(x) + abs(a * x) / math.sqrt(a)
print("Значение y:", y)
Приложения:
Аноним:
Извини, за глупый вопрос. Что означает "a!" ?
a != 0, конкретно символ != означате НЕРАВНО.
Хорошо, спасибо.
Вас заинтересует
1 год назад
1 год назад
1 год назад
3 года назад
3 года назад
8 лет назад
8 лет назад