• Предмет: Математика
  • Автор: Atlas210
  • Вопрос задан 2 года назад

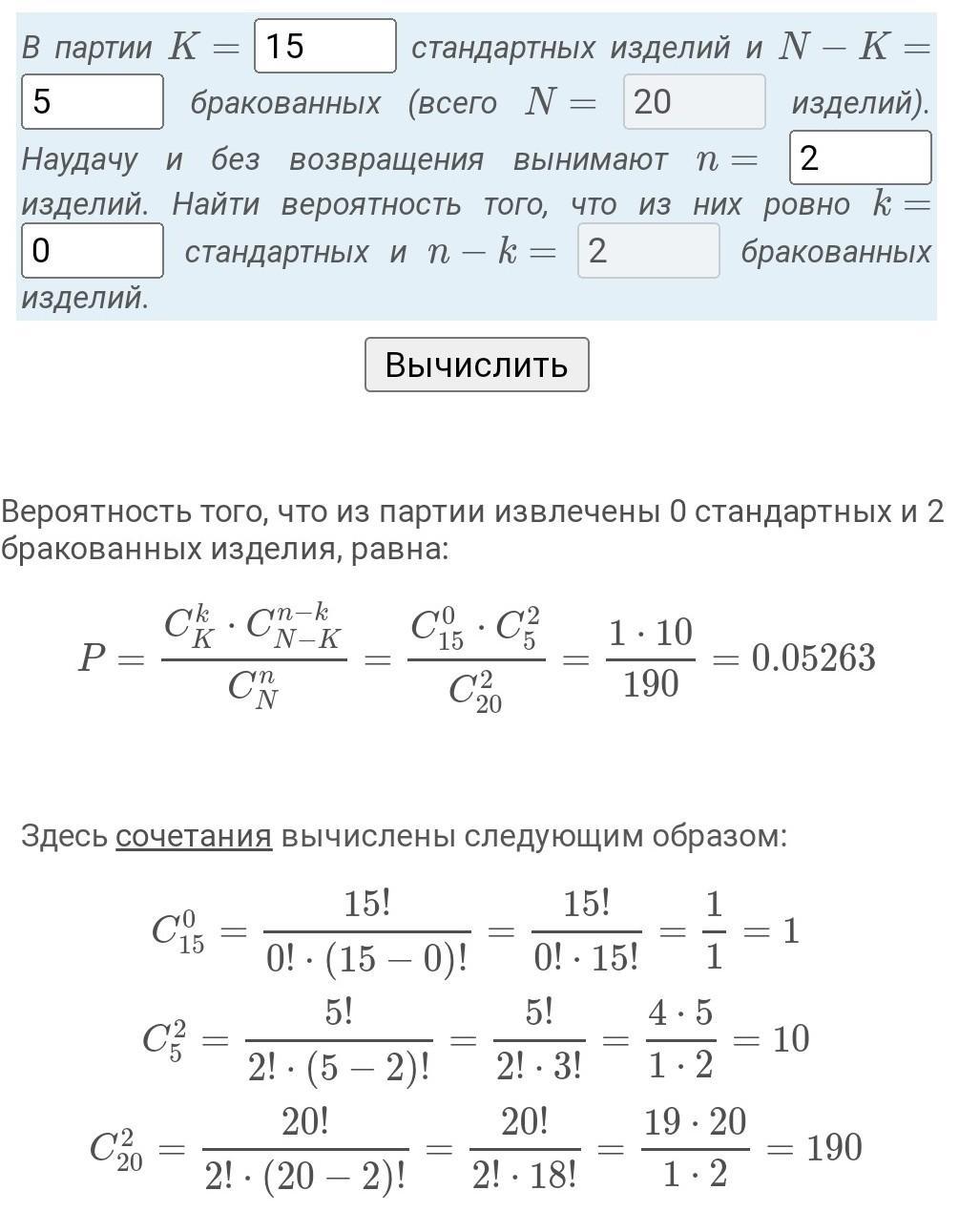
В мастерской 20 видов материалов. 5 из этих материалов являются бракованными. Найти вероятность того, что 2 случайно выбранных материала будут бракованными.

Ответы

Ответ дал: zxcded79
1

Відповідь:

В мастерской 20 видов материалов. 5 из них являются бракованными. Чтобы найти вероятность того, что 2 случайно выбранных материала будут бракованными, нужно выполнить следующие шаги:Найти вероятность выбрать первый бракованный материал. Вероятность этого равна количеству бракованных материалов (5) поделенному на общее количество материалов (20): 5/20 = 1/4.Найти вероятность выбрать второй бракованный материал после выбора первого бракованного материала. После выбора первого бракованного материала останется 19 материалов, из которых 4 бракованные. Таким образом, вероятность выбрать второй бракованный материал равна 4/19.Найти произведение вероятностей выбора первого и второго бракованного материала, так как вероятность двух независимых событий производится друг на друга.Таким образом, вероятность того, что 2 случайно выбранных материала будут бракованными, равна (1/4) * (4/19) = 1/19, что составляет около 0.0526 или примерно 5.26%.

Ответ дал: Asfdew
1

Ответ:

На фото

Пошаговое объяснение:

Можно лучший ответ

Приложения:
Вас заинтересует