• Предмет: Алгебра
  • Автор: Iklg
  • Вопрос задан 2 года назад

Допоможіть вирішити будь ласка

Приложения:

Ответы

Ответ дал: NNNLLL54
2

Ответ:

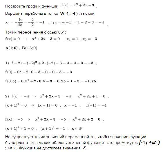
Построить график функции   \bf f(x)=x^2+2x-3  .

Вершина параболы в точке  V( -1 ; -4 ) , так как

\bf x_0=-\dfrac{b}{2a}=-\dfrac{2}{2}=-1\ \ \ ,\ \ y_0=y(-1)=1-2-3=-4   .

Точки пересечения с осью ОУ :

\bf f(x)=0\ \ \to \ \ \ x^3+2x-3=0\ \ ,\ \ x_1=1\ ,\ x_2=-3\\\\A(1;0)\ ,\ B(-3;0)  

\bf 1)\ \ f-2)=(-2)^2+2\cdot (-2)-3=4-4-3=-3\ \ ,\\\\f(0)=0^2+2\cdot 0-3=0+0-3=-3\\\\f(0,5)=0,5^2+2\cdot 0,5-3=0,25+1-3=-1,75    

\bf 2)\ \ f(x)=-4\ \ \Rightarrow \ \ x^2+2x-3=-4\ \ ,\ \ x^2+2x+1=0\ \ ,\\\\(x+1)^2=0\ \ \Rightarrow \ \ (x+1)=0\ \ ,\ \ x=-1\ \ ,\ \ \ \ \underline{f(-1)=-4}\\\\\\f(x)=-5\ \ \Rightarrow \ \ \ x^2+2x-3=-5\ \ ,\ \ x^2+2x+2=0\ \ ,\\\\(x+1)^2+1=0\ \ ,\ \ (x+1)^2=-1\ \ ,\ \ \underline{x\in \varnothing }  

Не существует таких значений переменной  х  , чтобы значение

функции было равно  -5 , так как область значений функции -

это промежуток  [-4 ; +∞ ) .  Функция не достигает значения  -5 .  

\bf f(x)=5\ \ \Rightarrow \ \ \ x^2+2x-3=5\ \ ,\ \ x^2+2x-8=0\ \ ,\\\\(x+1)^2-9=0\ \ ,\ \ (x+1-3)(x+1+3)=0\ \ ,\\\\(x-2)(x+4)=0\ \ ,\ \ \ x_1=2 ,\ \ x_2=-4\ \ ,\ \ \underline{f(2)=5\ ,\ f(-4)=5}  

3)  Наименьшее значение функции  f(-1) = -4  .  Наибольшего значения функция не имеет .

4) Область значений функции  Е(у) = [ -4 ; +∞ ) .

5)  Промежуток возрастания :   [ -1 ;  +∞ ) .

Промежуток убывания :  ( -∞ ; -1 ] .

6)  Множества решений неравенств:   f(x) ≥ 0  и  f(x)<0 .

\boldsymbol{x^2+2x-3\geq 0\ \ \ \Rightarrow \ \ \ x\in (-\infty ;-3\ ]\cup [\ 1\ ;+\infty \, )}\\\\  ,

\boldsymbol{x^2+2x-3 &lt; 0\ \ \ \Rightarrow \ \ \ x\in (-3\ ;\ 1\, )}   .    

Приложения:
Вас заинтересует