• Предмет: Геометрия
  • Автор: danilfyrmanov1345
  • Вопрос задан 1 год назад

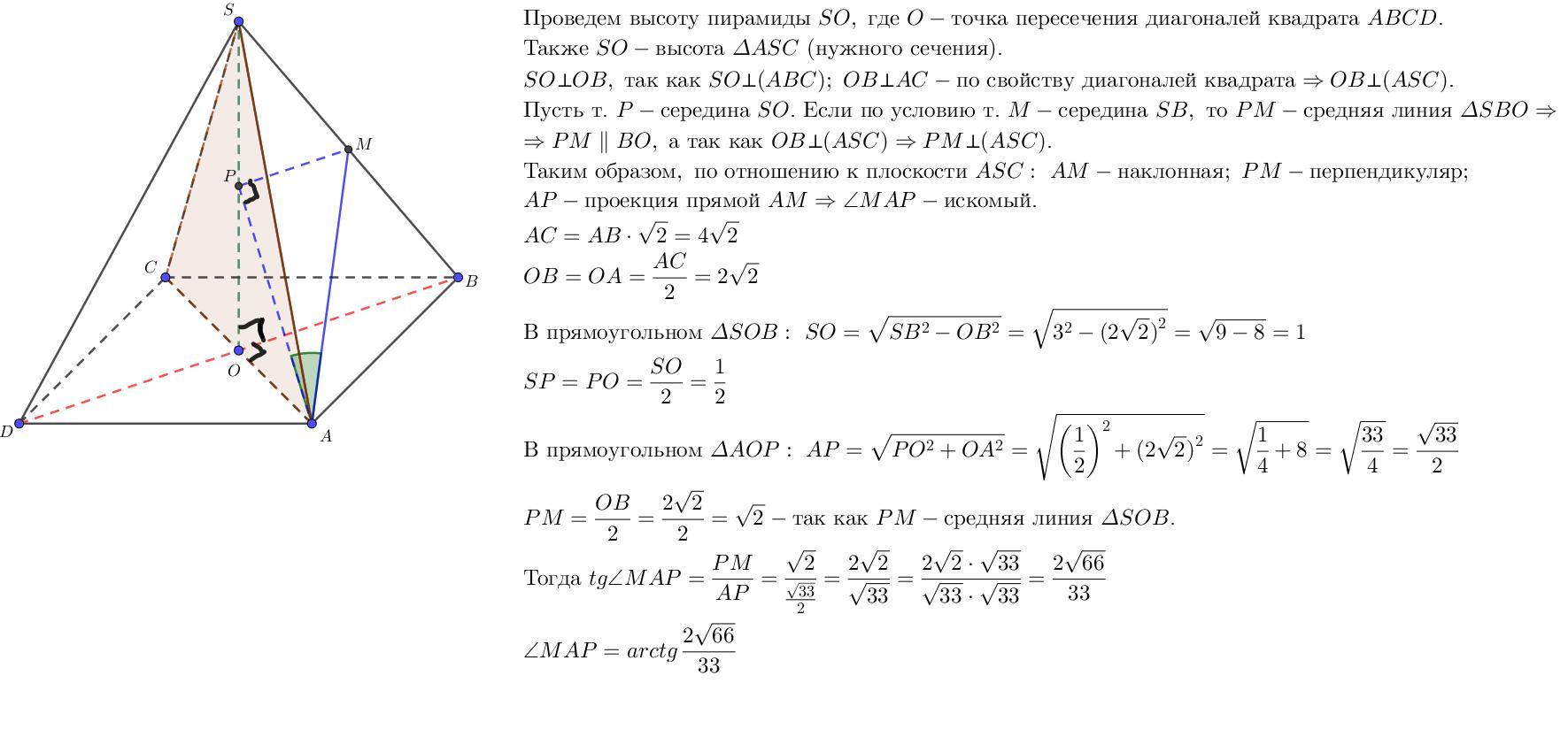
Решите задачу подробно с рисунком геометрическим методом. (НЕ векторным) . Ответ должен получиться arctg 2 корень из 66 / 33​

Приложения:

Аноним: напишив телегу мені hahobn

Ответы

Ответ дал: Alexandr130398
1

Ответ:

arctg \frac {2\sqrt{66}}{33}

Объяснение:

Приложения:
Вас заинтересует