• Предмет: Геометрия
  • Автор: ilenkovlad684
  • Вопрос задан 1 год назад

1) cos²a • sin²a+cos⁴a
2) cos²B (1+tg²B​)


ilenkovlad684: 1)cos²a • sin²a +cos⁴a
ilenkovlad684: 2) cos²B • ( 1+tg²B)
natalyabryukhova: задание какое? Упростить?
ilenkovlad684: да упростить
natalyabryukhova: 1)cos²a • sin²a +cos⁴a = cos²a (sin²a+cos²a) = cos²a
natalyabryukhova: sin²a+cos²a = 1
ilenkovlad684: дякую
natalyabryukhova: 2) cos²B • ( 1+tg²B)=cos²B + cos²B*(sin²B/cos²B)=cos²B+sin²B = 1
natalyabryukhova: tg²B=sin²B/cos²B
ilenkovlad684: дякую

Ответы

Ответ дал: NNNLLL54
2

Ответ:

Упростить выражения .

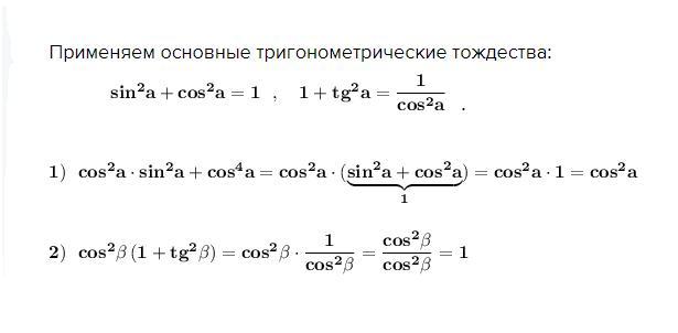
Применяем основные тригонометрические тождества:

           \bf sin^2a+cos^2a=1\ \ ,\ \ \ 1+tg^2a=\dfrac{1}{cos^2a}   .

\bf 1)\ \ cos^2a\cdot sin^2a+cos^4a=cos^2a\cdot (\underbrace{\bf sin^2a+cos^2a}_{1})=cos^2a\cdot 1=cos^2a\\\\\\2)\ \ cos^2\beta \, (1+tg^2\beta )=cos^2\beta \cdot \dfrac{1}{cos^2\beta }=\dfrac{cos^2\beta }{cos^2\beta }=1

Приложения:
Вас заинтересует