ПОМОГИТЕ ПОЖАЛУЙСТА! ОЧЕНЬ СРОЧНО НАДО! ДАЮ 15 БАЛЛОВ! ОЧЕНЬ ВАС ПРОШУ, ПОМОГИТЕ((
Приложения:

Аноним:
Кину відповідьв телегу мені hahobn
Ответы
Ответ дал:
0
Ответ:
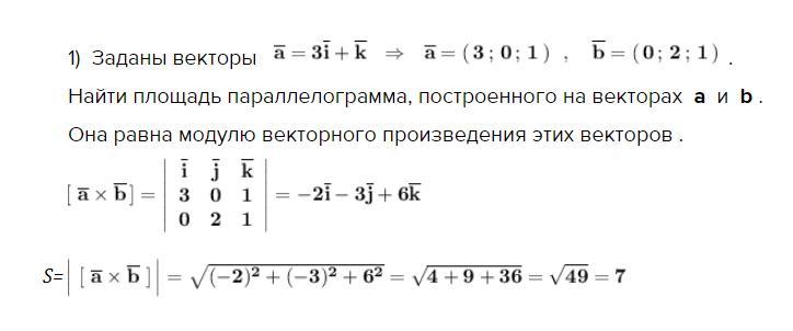
1) Заданы векторы .
Найти площадь параллелограмма, построенного на векторах а и b .
Она равна модулю векторного произведения этих векторов .
2) Заданы точки : .
Векторы , тогда и только тогда , когда их скалярное произведение равно 0 .
3) Параллелепипед построен на векторах
.
Объём параллелепипеда равен 4 куб.ед. Найти z .
Приложения:



Вас заинтересует
1 год назад
1 год назад
1 год назад
2 года назад
2 года назад
8 лет назад
8 лет назад