• Предмет: Алгебра
  • Автор: kleerolka
  • Вопрос задан 2 года назад

Поможіть будь ласочка Й поясніть,як у вас вийшла відповідь!!!​

Приложения:

Ответы

Ответ дал: ngdj
1

розв'язок на фото, якщо не зрозуміло - запитуй

Приложения:
Ответ дал: yanata101
1

Відповідь:

1) (2x+3y)²-(x-7y)(4x-y)=16у²-15ху

2) (m+3)(m²-5)-m(m-4)²=11m²-21m-15

Завдання:

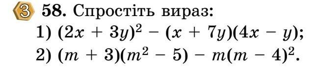
Спростіть вираз:

1) \:  \:  {(2x + 3y)}^{2}  - (x + 7y)(4x - y)

2) \:  \: (m + 3)( {m}^{2} - 5) - m {(m - 4)}^{2}

Розв'язання:

Для вирішення завдання скористаємося формулами скороченого множення

(a+b)²=a²+2ab+b² та (a-b)²=a²-2ab+b², розкриттям дужок і зведенням подібних доданків.

1) (2x+3y)²-(x-7y)(4x-y)=

=4х²+12ху+9у²-(4х²-ху+28ху-7у²)=

=4х²+12ху+9у²-4х²-27ху+7у²=

=16у²-15ху

2) (m+3)(m²-5)-m(m-4)²=

=m³-5m+3m²-15-m(m²-8m+16)=

=m³-5m+3m²-15-m³+8m²-16m=

=11m²-21m-15

Вас заинтересует