• Предмет: Алгебра
  • Автор: qwewertyty
  • Вопрос задан 2 года назад

Ребят, спасайте. Уже 7 часов решаем, очень сложно
Помогите с 3 и 4 плиз

Приложения:

vladaberehyta: чел я не знаю

Ответы

Ответ дал: anna171770
0

Ответ:

Объяснение:

есть онлайн калькуляторы на метод Гаусса.

вместо х1 х2 х3 нужно понимать x y z соответственно.

Приложения:
Ответ дал: sangers1959
1

Объяснение:

3.

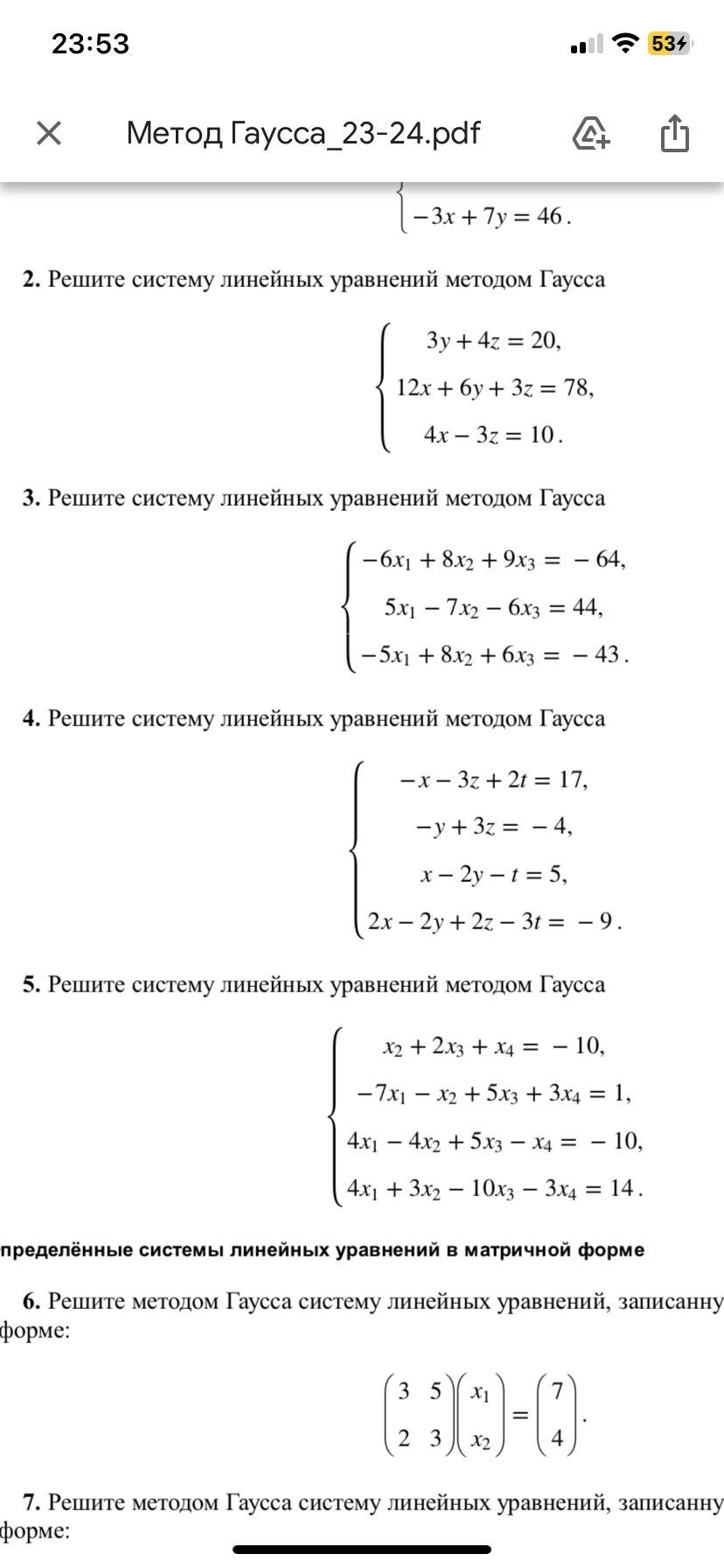
\left\{\begin{array}{ccc}-6x_1+8x_2+9x_3=-64\\5x_1-7x_2-6x_3=44\\-5x_1+8x_2+6x_3=-43\end{array}\right\\\\\\

Перепишем систему уравнений в матричном виде:

\left(\begin{array}{cccc}-6&8&9&|-64\\5&-7&-6&|\ \ \ \ 44\\-5&8&6&|-43\end{array}\right)

1 строку делим на -6:

\left(\begin{array}{cccc}1&-\frac{4}{3} &-\frac{3}{2} &|\ \ \ \ \frac{32}{3} \\5&-7&-6&|\ \ \ \ 44\\-5&8&6&|-43\end{array}\right)

Из 2 строки вычитаем 1 строку, умноженную на 5:

\left(\begin{array}{cccc}1&-\frac{4}{3} &-\frac{3}{2} &|\ \ \ \ \frac{32}{3} \\0&-\frac{1}{3} &\ \ \frac{3}{2} &|\ - \frac{28}{3} \\-5&8&6&|-43\end{array}\right)

Из 3 строки вычитаем 1 строку, умноженную на -5:

\left(\begin{array}{cccc}1&-\frac{4}{3} &-\frac{3}{2} &|\ \ \ \ \frac{32}{3} \\0&-\frac{1}{3} &\ \ \frac{3}{2} &|\ - \frac{28}{3} \\0&\ \ \frac{4}{3} &-\frac{3}{2} &|\ \ \ \ \frac{31}{3} \end{array}\right)

2 строку умножаем на -3:

\left(\begin{array}{cccc}1&-\frac{4}{3} &-\frac{3}{2} &|\ \ \ \ \frac{32}{3} \\0&\ \ 1 & -\frac{9}{2} &|\ \ \ \ 28 \\0&\ \ \frac{4}{3} &-\frac{3}{2} &|\ \ \ \ \frac{31}{3} \end{array}\right)

Из 1 строки вычитаем 2 строку, умноженную на -4/3:

\left(\begin{array}{cccc}1&\ \ 0 &-\frac{15}{2} &|\ \ \ \ 48 \\0&\ \ 1 & -\frac{9}{2} &|\ \ \ \ 28 \\0&\ \ \frac{4}{3} &-\frac{3}{2} &|\ \ \ \ \frac{31}{3} \end{array}\right)

Из 3 строки вычитаем 2 строку, умноженную на 4/3:

\left(\begin{array}{cccc}1&\ \ 0 &-\frac{15}{2} &|\ \ \ \ 48 \\0&\ \ 1 & -\frac{9}{2} &|\ \ \ \ 28 \\0&\ \ 0 &\ \ \ \frac{9}{2} &|-27 \end{array}\right)

3 строку умножаем на 2/9:

\left(\begin{array}{cccc}1&\ \ 0 &-\frac{15}{2} &|\ \ \ \ 48 \\0&\ \ 1 & -\frac{9}{2} &|\ \ \ \ 28 \\0&\ \ 0 &\ \ \ 1 &|\ \ -6 \end{array}\right)

Из 1 строки вычитаем 3 строку, умноженную на -15/2:

\left(\begin{array}{cccc}1&\ \ 0 &\ \ 0 &|\ \ \ \ \ 3 \\0&\ \ 1 & -\frac{9}{2} &|\ \ \ \ 28 \\0&\ \ 0 &\ \ \ 1 &|\ \ -6 \end{array}\right)

Из 2 строки вычитаем 3 строку, умноженную на -9/2:

\left(\begin{array}{cccc}1&\ \ 0 &\ 0 &|\ \ \ \ \ 3 \\0&\ \ 1 & \ 0 &|\ \ \ \ \ 1 \\0&\ \ 0 &\ 1 &|\ -6 \end{array}\right)\ \ \ \ \ \ \Rightarrow

x_1=3\ \ \ \ x_2=1\ \ \ \ x_3=-6.

Вас заинтересует